2021年5月28日,國家藥監局印發《藥品檢查管理辦法(試行)》(國藥監藥管〔2021〕31號)自發布之日(2021年5月28日)起實施,最新《辦法》包含10章70條,適用于藥品監督管理部門對中華人民共和國境內上市藥品的生產、經營、使用環節實施的檢查、調查、取證、處置等行為。同時廢止了原國家食品藥品監督管理局2003年4月24日發布的《藥品經營質量管理規范認證管理辦法》和2011年8月2日發布的《藥品生產質量管理規范認證管理辦法》。
2018年1月5日,原食品藥品監管總局辦公廳發布《藥品檢查辦法(征求意見稿)》,內容為6章55條。2020年7月2日,國家藥監局綜合司發布《藥品檢查管理規定(征求意見稿)》,《規定》中的內容和最新頒布的《辦法》接近,包含10章76條。

《辦法》第二條,本辦法適用于境內生產、經營等環節檢查,境外生產現場檢查按照《藥品醫療器械境外檢查管理規定》執行
《辦法》第五條,疫苗、血液制品巡查由CFDI負責,MAH、藥品生產企業的檢查由省級藥品監督管理部門負責。
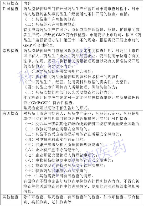
《辦法》第七條,根據檢查性質和目的,藥品檢查分為許可檢查、常規檢查、有因檢查、其他檢查。

《辦法》第三十二條,被檢查單位應當現場檢查結束后20個工作日內針對缺陷項目進行整改;無法按期完成整改的,應當制定切實可行的整改計劃,并作為對應缺陷的整改完成情況列入整改報告,提交給派出檢查單位。整改報告應當至少包含缺陷描述、缺陷調查分析、風險評估、風險控制、整改審核、整改效果評價等內容,針對缺陷成因及風險評估情況,逐項描述風險控制措施及實施結果。
《辦法》第五十二條,發現被檢查單位涉嫌犯罪的,應依法及時移送或通報公安機關。這條2018年的《辦法》中有,但2020年的《規定》中未提及,最終的試行《辦法》中提出,貫徹落實了總書記提出食品藥品監管“四個最嚴(最嚴謹的標準、最嚴格的監管、最嚴厲的處罰、最嚴肅的問責)”的要求。
《辦法》第六十三條,被檢查單位拒絕、逃避監督檢查,偽造、銷毀、隱匿有關證據材料的,視為其產品可能存在安全隱患,藥品監督管理部門應當按照《藥品管理法》第九十九條的規定進行處理。同時列舉了5種視為拒絕、逃避監督檢查,偽造、銷毀、隱匿記錄、數據、信息等相關資料的情況。
《藥品管理法》第九十九條,對有證據證明可能存在安全隱患的,藥品監督管理部門根據監督檢查情況,應當采取告誡、約談、限期整改以及暫停生產、銷售、使用、進口等措施,并及時公布檢查處理結果。
《辦法》第六十三條關聯《藥品管理法》第九十九條,明確了拒絕、逃避檢查的處理措施。
《辦法》第六十七條,藥品監督管理部門應當依法公開監督檢查結果。這是否意味著今后監督檢查的結果將全部公開。在哪公開在2020年7月《藥品檢查管理規定(征求意見稿)》第七十三條【信息公開機制】中寫的較為明確,省級藥品監督管理部門應當在政務網上依法公開對持有人監督檢查結果。
上一篇:跨越金融隆冬 奔向經濟暖春
下一篇:沒有了